为进一步加强学风建设,营造积极向上的学习氛围,重庆工商大学OK138太阳集团向日葵青年志愿者服务队面向全体同学开展了主题为“学风扬韵月,映影正当时”的影评活动,活动时间从2025年3月28日持续至4月11日,全程采用线上形式进行。
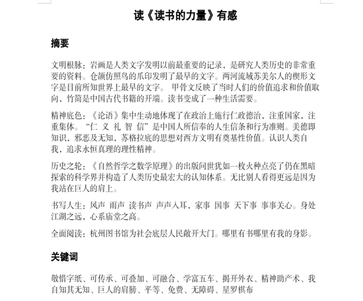
本次系列活动精心遴选《出路》及五集纪录片《读书的力量》作为观影素材,旨在通过观看经典影视作品,激发学生对学习的深入思考,帮助学生增强学习纪律意识,端正学习态度,树立正确的人生观和价值观。《出路》聚焦三位青年跨越十年的奋斗轨迹,展现教育选择对人生路径的深刻影响;《读书的力量》则以古籍修复、学术传承等故事,诠释知识传承的文明密码。同学们在镜头语言构建的叙事空间里,亲历思想火花的碰撞。
活动采用"观影+创作"二维模式,参赛同学需在规定时间内选择其中一部影片,在观影后提交800字深度影评,评审团队从专业性和学理性进行专业评审。这种形式将影视艺术与学风建设巧妙结合,鼓励同学们在欣赏影视作品的同时,深入思考学习的意义、价值和方法。
此次学风建设创新活动,不仅打破了传统模式的桎梏,更以光影为媒点燃了学子们的学习热情。同学们在光影世界里深度思考,提交的34份影评凝聚着思维火花。经过评审,《出路:教育投资的成本效益分析》等13篇佳作脱颖而出,最终评选出一等奖2名,二等奖5名,三等奖6名。其中,王清清同学的影评作品,通过写多元视角下的教育困境与社会反思,展现出阶级困境与出路迷思,体现青年学子的人文关怀和社会责任感。
这场活动不仅是一次思维的碰撞,它更加点燃了学子的求知热情,在每个人心中播下了终身学习的种子,为校园文化建设注入持久动力,让书香成为校园最动人的风景,持续滋养着求知若渴的青春心灵。在未来,向日葵青队会继续将学风与创新思维结合,助力更多学子将个人成长与社会责任共鸣。

